关于我们
洞察
加入我们
联系我们
登录
注册
温馨提示
等级参考:C1:20-30 C2:31-50 C3:51-70 C4:71-90 C5:>90
确定
视角和动态
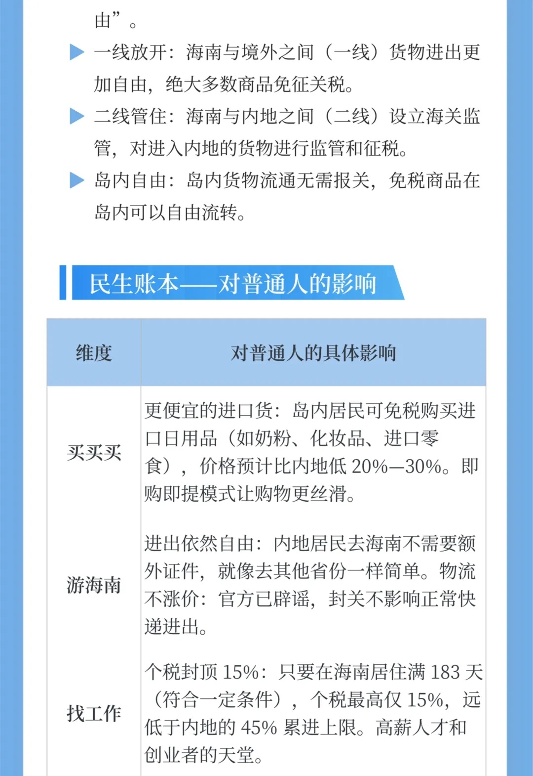
【保银视界】历史性时刻!海南自贸港正式启动全岛封关
2025-12-23
上一篇:去伪存真:市场中性策略——一场关于收益的“提纯实验”
返回
下一篇:保银周评:基本面风格依然弱有效
研究见解
公告及通知